Symmetrischer Antennenkoppler
Für die Kurzwelle hatte ich einige Zeit einen Trapdipol (W3DZZ) für 40 und 80m in Betrieb. Ich war damit sehr zufrieden. Nun möchte ich aber auch auf den anderen Kurzwellenbändern QRV werden.
Natürlich habe ich einen unsymmetrischen Tuner gleich nach dem Transceiver verwendet um die Antenne auch auf anderen Bändern als 40 und 80m anzupassen. Das funktionierte zwar prinzipiell, war aber mit hohen Verlusten behaftet und nicht für DX geeignet.
In meinem Garten ist der Platz ziemlich begrenzt, so ist es mir nur möglich auf meinen bestehenden 12m Alumast, der seitlich am Gartenhaus montiert ist, einen inverted V Dipol mit einer Gesamtlänge von etwa 32m unterzubringen.
Ich möchte eine möglichst verlustarme Anpassung an den Dipol, so fiel meine Wahl auf eine Speisung mit Hühnerleiter, also auch Doppelzepp oder Doublet genannt.
Zu einer möglichst verlustarmen Ankopplung an die Hühnerleiter braucht es aber einen symmetrischen Antennenkoppler.
Da ich die Hühnerleiter nicht durch die Wand und die wärme-isolierte Hausfassade führen will, muss der Koppler draußen sitzen und ferngesteuert werden.
Nach einigen Recherchen im WEB bin ich auf ein Berechnungsprogramm von DL1JWD gestoßen. Diese sehr gute und auch sehr übersichtliche Simulationssoftware für Doppelzepps kann von seiner Webseite dankenswerter Weise frei heruntergeladen werden.
Aufgrund des geringeren Aufwandes will ich meinen Koppler als L-Glied realisieren, und zwar als Tiefpass, da hier auch zugleich Oberwellen unterdrückt werden.
Nach dem Anpassen der Programmparameter an meine Gegebenheiten, wie z.B. meine maximal mögliche Dipollänge und dass der Koppler nur mit Tiefpässen ausgestattet ist, können im Berechnungsprogramm die nötigen Induktivitäts und Kapazitätswerte für die gesamten Amateurfunk-Kurzwellenbänder abgelesen werden.
Es ist auch ein durchaus guter Wirkungsgrad für alle Bänder bis auf 160m berechnet worden. Für 160m ist der Dipol einfach zu kurz, doch will ich nicht darauf verzichten und werde dazu die nötigen großen Induktivitäten und Kapazitäten im Koppler vorsehen.


Hier ist ein Beispiel für die Schaltung der Tiefpässe bei unterschiedlichen Bändern.
Für die Fernsteuerung des Kopplers gäbe es mehrere Möglichkeiten:
Rollspulen und Vakuum-Drehkondensator mit Schrittmotoren steuern.
Binär abgestufte Spulen und Kondensatoren über Relais zusammenschalten.
Meine Wahl fiel dann doch auf Binär abgestufte Spulen und Kondensatoren. Dies ist einfacher zu realisieren und Rollspulenkontakte sind ebenfalls eine Schwachstelle die eine regelmäßige Wartung erfordert.
Bei der Simulation mit dem Doppelzepprechner haben sich am besten folgende Schalt-Schrittweiten ergeben:
Für die Kapazität 3,125 pF und für die Induktivität 40nH.
3,125 pF x 2^10 = 3200pF 3,125 pF x 2^11 = 6400pF
0,04 nH x 2^10 = 40,96µH 0,04 nH x 2^11 = 81,92µH
Die Berechnung zeigt wie viele zusammengeschaltete Spulen bzw. Kondensatoren nötig sind um alle Kurzwellenbänder abzudecken. lt. Berechnung sind 10 Stk noch zu wenig.
Um binär abgestuft die berechneten Werte für das 160m Band (3400pF und 56µH) zu erreichen, sind also jeweils 11 zusammengeschaltete Spulen und Kondensatoren nötig. Es müssen also 11 Kapazitätswerte beginnend mit 3,125pF und 2 x 11 Induktivitätswerte beginnend mit 40nH zusammen geschaltet werden. Die Kondensatoren müssen entsprechend der vorher abgebildeten Schaltungen je nach Anpassung vor oder hinter die Spulen geschaltet werden können.
Wegen der nötigen Spannungsfestigkeit sollen mehrere FKP-1 2000V Kondensatoren in Serie geschaltet werden. Für die kleinen Kapazitätswerte habe ich eine kleine "Werksspionage" beim Christian-Koppler von DL3LAC betrieben. Diese Kondensatoren baue ich ebenfalls aus Teflonkoaxialkabel RG-142.
Wegen der besseren Güte und damit auch bei höheren Leistungen keine Sättigungseffekte eines Kernmaterials entstehen kann, werden nur Luftspulen verwendet. Um die Verluste möglichst gering zu halten werden diese aus Kupferlackdraht mit einem Durchmesser von 2mm hergestellt.
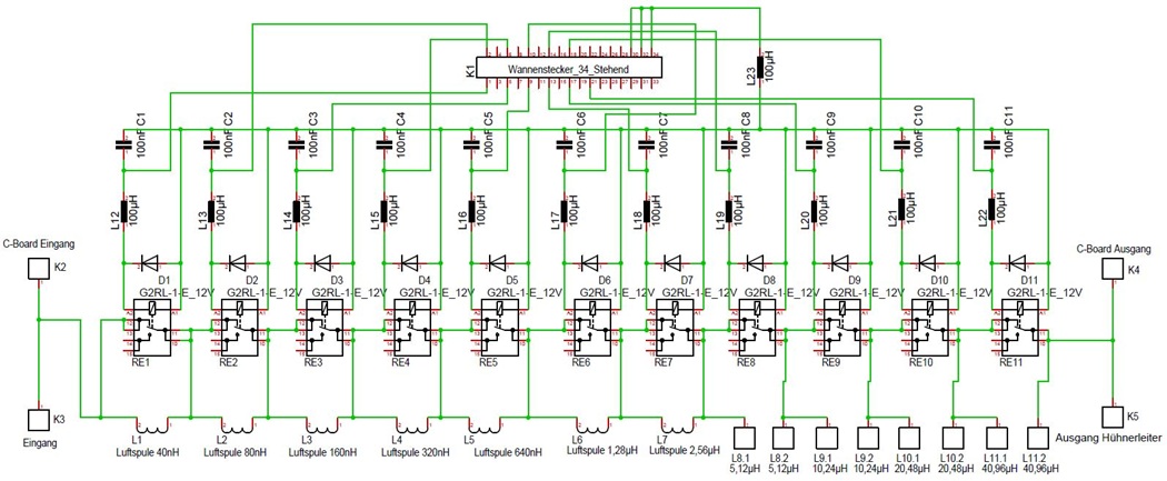
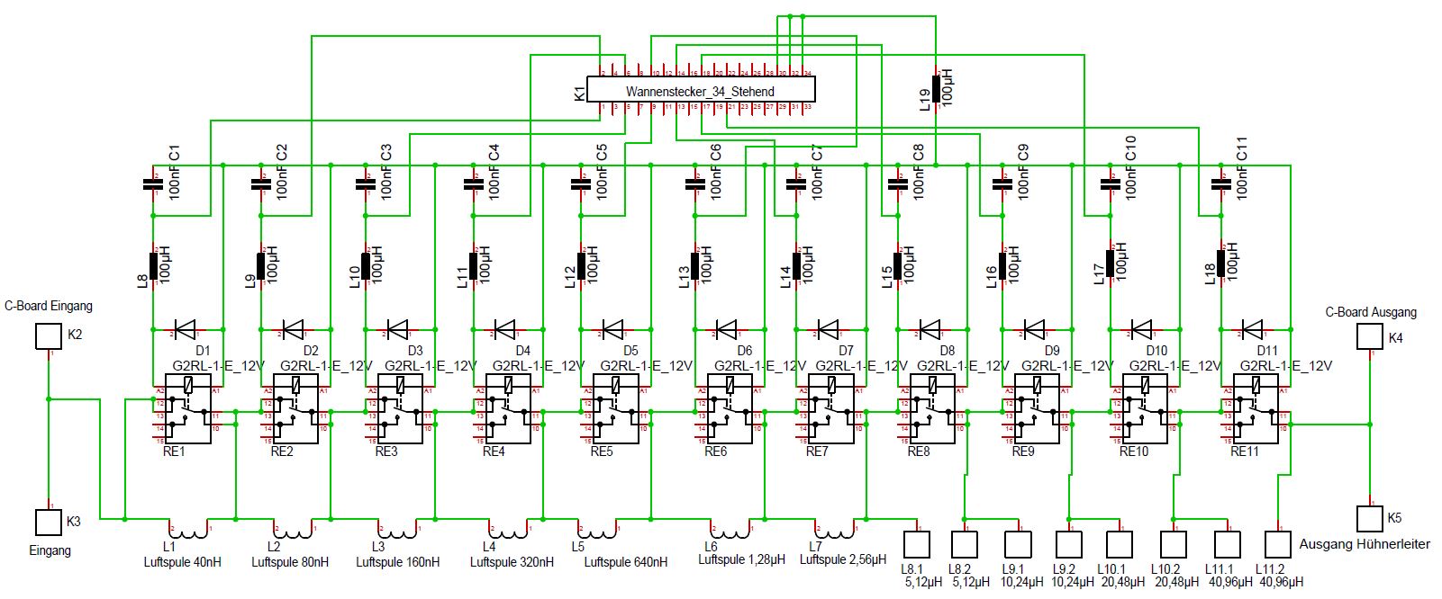
Die Spulen werden mit 2 x 11 Relais und die Kondensatoren werden mit 11 Relais zusammengeschaltet. 4 weitere Relais werden verwendet um die Kondensatoren vor oder hinter die Spulen zu schalten. Also werden insgesamt 37 Relais verwendet. Die Relaiskontakte sollten einen Strom von 16A vertragen.
Hier die Schaltung der beiden Spulenboards und des Kondensatorboards mit der Umschaltung der Kondensatoren auf die Eingangs- bzw. Ausgangsseite.
Die Spulen sind in Serie geschaltet und im Ruhezustand mit den Öffnerkontakten der Relais kurzgeschlossen. Beim Öffnen der entsprechenden Relaiskontakte ist die entsprechende Spule aktiv.
Die Kondensatoren sind parallel geschaltet und werden mit dem Schließerkontakten der Relais zusammengeschaltet. Beim Schließen der entsprechenden Relaiskontakte ist der entsprechende Kondensator aktiv.
Wenn das Relaispaar 12 und 13 am C-Board angezogen ist, liegen die aktiv geschalteten Kondensatoren am Eingang des Kopplers, bei angezogenen Relaispaar 14 und 15 am C-Board, liegen die Kondensatoren am Ausgang des Kopplers.
L-C Tiefpässe vor den Relaisspulen sorgen für eine Abblockung von HF-Einstreuungen.
Da der Koppler ferngesteuert werden soll, möchte ich keine 25-polige Steuerleitung verwenden. Dies möchte ich mit einem seriellen Bus realisieren. Keinesfalls möchte ich irgendwelche Prozessoren die eine Taktfrequenz benötigen im Koppler haben. Daher fiel meine Wahl auf den One-Wire Bus. Damit habe ich auch über längere Kabelstrecken (etwa 50m) schon gute Erfahrungen gemacht. Zum Einsatz kommen 3 Stk 1-Wire 8-Channel Addressable Switch DS-2408 von Maxim, so sind die nötigen 24 Relais-Steuerausgänge abgedeckt. Nachgeschaltet werden noch Relaistreiber TD62783AF.
So ist eine geschirmte 4 polige Steuerleitung ausreichend. (Stromversorgung und Serieller Bus)
Der 8-Port Switch DS2408 ist nur im SOP-16 Gehäuse mit 1,27mm Pinabstand erhältlich, daher werden diese auf ein Adapterboard gelötet.
Die 3 Jumper (J1-J3) werden nur zum einzelnen Auslesen der DS2408 Adresse verwendet. Im Betrieb sind dann alle 3 Jumper gesetzt.
Parallel bzw. unterhalb den 3 Stk DS2408 Adapterboards kommen noch Pullupboards die ebenfalls mit SMD Widerständen bestückt sind.

Hier mein Design des Kondensatorboards mit der Umschaltung der Kondensatoren vor oder hinter die Spulen.

Hier das Design eines Spulenboards. 7 Spulen befinden sich direkt am Board, die restlichen 4 größeren Induktivitäten werden extern ans Board angeschlossen.

Hier das Design des symmetrisch gespiegelten Spulenboards. Aus besseren Symmetriegründen ist hier auch der Wickelsinn der Spulen umgekehrt !
Hier das Design des Relaistreiberboards.

Zum Schluss noch das Pullupboard, dass unter allen drei DS2408-Adapterboards montiert wird.

Um den unsymmetrischen Eingang zu symmetrieren kommt ein Hybrid-Balun zum Einsatz. Dieser besteht aus einem 1:1 Spannungsbalun als Symmetrierglied und einem nachfolgenden Strombalun als Mantelwellensperre. Zwei FT-240-43 Ferritkerne wurden mit Teflon-isolierten Kupferdraht bewickelt.
Rechts im Bild der Eingang mit Koaxialkabel, oben der symmetrische Ausgang des Hybrid-Baluns, der am Eingang des symmetrischen Kopplers angeschlossen ist. Das Wickelschema ist im PDF-File Seite 27-28 von der Webseite von DF1BT zu finden.
Dann mal alles auf einer Blech-Montageplatte eines wasserdichten Metallschrankes aufgebaut. Der Schrank hat wegen der Größe der Spulen schon beachtliche Ausmaße (600 X 400 X 210mm) bekommen. siehe Eldon Schaltschrank
Die großen Spulen sind in FR4 GFK / Epoxy - Platten aufgefädelt und verklebt. Die immer um 90° versetzte Anordnung sollte eine induktive Kopplung der Spulen untereinander so gering als möglich halten.
Um HF-Einstreuungen möglichst gering zu halten, habe ich das Relaistreiberboard an der Rückseite der Montageplatte montiert. Die Durchführungen der Flachbandleitungen sind nur so weit ausgeschnitten, dass nur knapp die Stecker durch passen. Die Buchsen der Kondensator- und Spulenboards liegen auf der gegenüberliegenden Seite gleich neben den Ausschnitten, so dass die Zuleitungen der Flachbandkabel möglichst kurz sind.

Hier ist zu sehen, wie die Pullupboards unter den DS2408-Adapterboards montiert sind.
An der Unterseite des Metallschranks wurden für die Einbaubuchsen der Koaxialzuleitung und der Steuerleitung "Tropfbecher" montiert, um das Eindringen von Regenwasser in die Stecker zu verhindern. Für die Durchführung des 16mm² Blitzschutz-Erdungskabels ist eine Anbauverschraubung eingebaut.
An der Oberseite sind zwei Durchführungen und Isolatoren aus Teflon mit innen-liegenden M5 Messing-Gewindestangen wasserdicht montiert. An diesen wird die Hühnerleiter angeschlossen. Da hier im Betrieb Hochspannung anliegen kann, sind die Durchführungen durch das Blech mit großen Isolationsabständen versehen. Achtung der Koppler sollte so hoch montiert werden, dass die Kontakte der Hühnerleiter nicht leicht berührt werden können.
Hier ist der Koppler fertig montiert im wasserdichten Metallschrank.
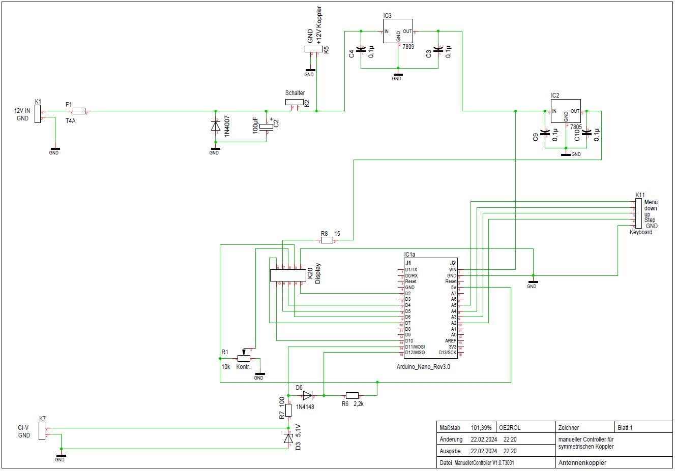
Zum Fernsteuern des Kopplers wird vorläufig diese Schaltung verwendet. Der zugehörige Arduino-Sketch ist im Downloadbereich verfügbar.
Hier die manuelle Kopplersteuerung im Testbetrieb. Ich habe eine Frequenzliste mit den entsprechenden Induktivitäts- und Kapazitätswerten für die gesamten Kurzwellenbänder erstellt, so kann ein bereits gefundener Resonanzpunkt wieder schnell gefunden werden.
Nach einiger Betriebszeit konnte meine Antenne mit dem Koppler leider nicht mehr richtig abgestimmt werden. Messungen im Koppler an den in Serie geschalteten Induktivitäten haben gezeigt, dass die Relaiskontakte (Öffner) im Ruhezustand teilweise nicht richtig geschlossen waren. Als ich dann bei einem betroffenen Relais das Gehäuse geöffnet hatte, war alles klar. Der Öffner-Kontakt ist viel kleiner als der Schließer-Kontakt und hält offenbar den auftretenden Strom nicht aus. Der kleine Kontakt wurde heiß, dabei ist die Kontaktfläche verkohlt, so dass ein schlechter Übergangswiderstand die Folge war.

Das Bild sagt mehr als 1000 Worte. Nach genauerer Betrachtung des Datenblattes ist bei den Relais von Omron (G2RL-1-E_12V) für den Öffner nur ein maximaler Strom von 5A spezifiziert. Nur für den Schließer gilt ein maximaler Strom von 16A.
Es wird halt überall gespart wo´s nur geht. Also wieder etwas fürs nächste Mal gelernt, noch so klein versteckte Angaben in den Datenblättern beachten !
Ich habe anstatt der Omron-Relais einen pin-kompatiblen Ersatz gesucht und bin beim Hersteller Finder fündig geworden.

Im Datenblatt ist der maximale Kontaktstrom ist mit 16A spezifiziert und es ist hier kein Unterschied zwischen Öffner und Schließer angegeben. Wie man im Bild sieht, sind auch die Öffner- und Schließer-Kontakte gleich groß. Die müssen auch offenbar nichts verstecken, denn das Gehäuse ist transparent.
Natürlich musste der ganze Koppler wieder zerlegt werden. Ich habe nun bei den beiden Spulenboards alle Relais auf Finder Miniatur-PCB-Relais 40.61.9.012.0000 Serie 40 - 12 V DC ausgetauscht, seit dem läuft der Koppler ohne Störungen. Beim Kondensatorboard habe ich die Omronrelais nicht ausgetauscht, da hier nur die Schließerkontakte in Betrieb sind.

Eine automatischer Controller mit graphischen Display und Touchscreen ist bereits im Entstehen und könnte ungefähr so aussehen.
